博世家电AI管家“博世熊”上线:打造24小时在线的智能伙伴
《我的世界》支持多人在线创造,玩家共享游戏世界。 #生活乐趣# #游戏乐趣# #多人在线游戏#
近日,博世家电正式推出旗下首款AI贴身家电管家——“博世熊”,该功能已在其官方小程序上线。作为融合海量产品知识、全型号数据库与智能对话技术的AI助手,“博世熊”旨在为用户提供7×24小时在线的家电咨询、选购指导、使用答疑与保养支持服务。此举不仅是博世家电在数字化服务领域的重要突破,也标志着家电行业正从“产品智能化”迈向“服务智能化”的新阶段。


选购时的“导航明灯”:从信息过载到精准匹配
在信息爆炸的消费时代,选购家电日益成为一种“技术活”。面对琳琅满目的型号、纷繁复杂的参数与各具亮点的功能宣传,消费者往往陷入比较的海洋,难以下定决心。博世AI管家“博世熊”的推出,正是为了破解这一普遍困境。它是一个深度垂直、知识体系清晰且具备智能交互能力的“选购决策引擎”。用户无需预先成为家电专家,只需以最自然的方式描述自身需求——例如,“五口之家,需要大容量且分区合理的冰箱”、“小户型阳台,想找一款超薄静音的洗衣机”——“博世熊”便能基于博世家电完整的产品数据库与内置的消费逻辑模型,进行实时分析与匹配。其价值不仅在于提供选项列表,更在于完成了一场“需求的翻译与匹配”:它将用户模糊的生活场景、空间条件与使用习惯,转化为可量化、可比较的具体产品特性,实现从“人费力找信息”到“信息智能适配人”的根本转变。这背后是产品知识库、用户意图识别与个性化推荐算法的深度融合。

使用中的“家电百科”:全天候在线的随行智慧支持
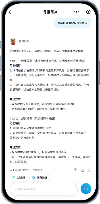
家电产品的“使用旅程”长达数年甚至十余年,期间的疑问、调试与维护需求虽琐碎,却直接影响着体验与产品的生命周期价值。传统依靠说明书、断续性在线搜索或周期性客服支持的方式,往往存在信息碎片化、不及时的痛点。“博世熊”作为一部实时更新、交互智能的“家电百科全书”,将专业支持无缝嵌入日常使用场景。无论是操作疑惑(如“微蒸烤一体机的组合烹饪模式如何设置”)、功能探询(如“沸石烘干技术的核心优势是什么”)、保养咨询(如“洗碗机滤网多久清洗一次”),还是故障预警(如“洗衣机显示E32代码应如何初步排查”),“博世熊”都能提供即问即答、步骤清晰的指导。


从应答到懂用户:博世AI管家重塑服务标准
博世AI管家“博世熊”之所以能成为更懂用户的伙伴,源于其背后扎实的技术与服务理念支撑:所有应答均基于官方产品数据库,确保信息准确可靠;其自然对话交互设计,让人机沟通如聊天般轻松直观;7×24小时即时在线响应,打破时间限制,随时满足用户的需求;并具备持续学习能力,让服务日益精准。
用户可进入博世家电官方小程序,通过首页入口或搜索功能找到“博世熊”,像与朋友交谈一样直接输入问题即可获得清晰解答,也可点击专区链接或观看指引视频进一步探索其全部功能。
“博世熊”的上线,不只是博世家电推出的一款AI工具,更是其“以用户为中心”服务理念在数字时代的延伸。它将原本分散的专业支持,整合为一个智能、即时、全天候的“服务生命线”,融入用户从选购、使用到维护的每个场景。这标志着服务正从被动的售后环节,进化为贯穿用户体验始终的主动陪伴。
------------------------------
博世家电品牌介绍
博世家电作为欧洲领先的家电制造商博西家电旗下知名品牌,一直以卓越的品质和可靠性闻名全球。博世家电始终以现代家居生活的实际需求为导向,通过创新技术和简单到令人惊喜的解决方案,实现出色的结果,为全球消费者打造轻松、健康的家居生活。卓越的产品品质、精湛的工艺以及屡获国际赞誉的经典设计,成就了博世家电的高品质与可持续性的业务发展。其公认的优质服务获得了消费者对品牌的信赖,进一步印证了博世家电的品牌理念:“科技成就生活之美”。
产品种类涵盖冰箱、洗衣机、整体嵌入式厨房电器及各类生活电器。目前已经在全国设立30余家客户服务中心。
网址:博世家电AI管家“博世熊”上线:打造24小时在线的智能伙伴 https://nwjj.cn/news/view/5489
相关内容
晶御智能携手米家再添“新成员”,博世家电智控体验升级博世家电冰箱双十一精选推荐:精准匹配,一步到位
洗净烘存,洁净加倍,博世家电多款洗碗机双十一优惠来袭
获奖公告:科熊智能锁斩获4项葵花奖
隐嵌之美,显于生活|博世accent|line天工套系重塑家电美学新标准
聆音智能推出小白AI智慧家,解锁全屋智能家居“芯”未来
2025日本大阪世博会中国馆·亚振家居日|东方美学闪耀世博舞台
以定制破局·以智造领航!莱博顿亮相2025世界卫浴大会
行业“零嵌”新标杆——博世全域智净M7s冰箱荣膺红顶奖
世俱杯倒计时!新国品以AI赋能世俱杯沉浸观赛

