源头断热才是关键 内置遮阳百叶VS单一Low-E玻璃热工解析
使用节能玻璃材料,如low-E玻璃,可减少热量传递,节省能源。 #生活常识# #环保节能技巧# #节能建筑材料#
摘要
本文依据GB 55015-2021《建筑节能与可再生能源利用通用规范》、JG/T 255-2020《内置遮阳中空玻璃制品》等国家现行建筑节能规范、门窗幕墙热工计算标准及建筑光学权威研究成果,对内置遮阳百叶中空玻璃(百叶帘闭合状态)与单一高透光Low-E中空玻璃在夏季工况下的热工表现、热量传递路径及节能实效进行系统性剖析,厘清“玻璃温热”与“玻璃温凉”的两种物理现象,从而解析和纠正行业及终端用户的认知偏差,为建筑外窗及透明玻璃幕墙的节能选型提供科学依据。
一、引言
夏季建筑外窗及透明玻璃幕墙在太阳辐射作用下,内置遮阳百叶中空玻璃门窗、幕墙产品在百叶帘完全闭合后,室内侧玻璃表面会呈现温热特征;而单一Low-E中空玻璃室内侧则触感温凉。故而受感官认知局限,用户普遍将“玻璃温热”判定为隔热失效,而将“玻璃温凉”误解为“隔热”,事实上该错误认知与建筑热工学基本原理相悖。本文就太阳辐射能量分配、热量传导机制为核心,结合国家现行标准与学术实测数据,揭示两类中空玻璃产品的真实节能逻辑,意为行业技术推广、业主科普及工程应用提供有力支撑。
【配图1:太阳辐射光谱能量占比示意图】

(图注:太阳辐射短波能量构成可视化展示,清晰标注可见光≈50%、近红外线≈37%、紫外线≈3%,直观呈现夏季建筑得热的核心热源分布)
二、太阳辐射能量构成与建筑隔热核心要义
因到达建筑外围护结构的太阳辐射以短波辐射为主,按波段可分为可见光、近红外线、紫外线,而远红外线仅为室内/地面物体的主要长波辐射波段,并非太阳辐射的主要组成部分,各波段能量占比与热效应界定如下:
• 可见光占比约50%,兼具照明与热效应;
• 近红外线占比约37%,是夏季建筑得热和聚热的核心来源;
• 紫外线占比约3%,主要导致家具老化,热贡献极小。
建筑夏季节能的核心目标,是通过外窗或透明玻璃幕墙系统从源头阻隔占比约87%的可见光与近红外线,而绝非单纯降低玻璃表面温度为手段。依据GB 55015-2021(强制性国家标准),夏热冬冷、夏热冬暖地区的甲类公共建筑南/东/西向外窗和透光幕墙,必须配置有效遮阳装置,足以佐证,仅依靠单一Low-E中空玻璃本体,无法满足该类地区外窗系统的强制性遮阳隔热要求。Low-E膜层可反射近80%的远红外线(长波热辐射)且仅占太阳辐射热的10%,因此该特性在海外市场多应用于严寒地区建筑外窗的采暖保温类产品,是冬季“保温”的核心原理,与夏季“隔热”无明显关联。
三、内置遮阳百叶中空玻璃热工机理与节能特征
内置遮阳百叶中空玻璃为活动式遮阳隔热与被动式Low-E采暖保温玻璃一体化节能制品,符合JG/T 255-2020《内置遮阳中空玻璃制品》标准要求。在百叶帘完全闭合时,于中空腔体内形成连续式物理遮阳屏障,可全波段反射和阻隔可见光与近红外辐射热进入室内,实现主动式断热和调节室内温度。
1. 热量传递与玻璃温热现象解析
当太阳辐射热量被内置遮阳百叶中空玻璃中的百叶帘阻隔于室外玻璃与中空腔层之间,经百叶与外层玻璃吸收蓄积,致使室内侧玻璃温度显著升高(实测可达38℃以上),手触感会发热。该现象并非是热量侵入室内,而是热量被内置遮阳百叶中空玻璃有效拦截于建筑外围护结构外侧的直观体现。(中空层内静止气体/惰性气体形成低热导率隔热介质,导热速率极慢,相当于一道“隔热屏障”),可大幅降低热量向室内的传导速率,使室内得热系数维持在极低水平,实现夏季遮阳隔热功效。
2. 百叶闭合状态下的核心热工性能(依据《建筑热能通风空调》2025年刊实测研究)
• 太阳得热系数(SHGC)低至0.16-0.25,仅为单一高透光Low-E中空玻璃的1/3;
• 遮阳系数(Sc)≤0.25(以普通白玻SHGC≈0.85为计算基准),从而得出内置遮阳百叶中空玻璃的遮阳效率显著优于单一Low-E中空玻璃的隔热、断热功效。
• 室内空调负荷可降低60%-80%,具备优异的夏季隔热节能性能。
【配图2:内置遮阳百叶中空玻璃剖面热流示意图】

(图注:箭头清晰展示热流路径——阳光照射至室外玻璃→被百叶帘片全波段反射/阻隔→热量蓄积于中空层→热量难以穿透中空层进入室内→室内侧玻璃温热,直观呈现“源头断热”原理)
四、单一Low-E中空玻璃热工机理与节能性能局限
Low-E玻璃全称为低辐射玻璃,其核心功能为高效反射室内外物体产生的远红外线(长波热辐射),其核心侧重是严寒地区或冬季采暖和保温功能,而对太阳短波辐射(可见光+近红外线)的阻隔能力极为有限,几乎难以实现夏季的隔热需求。对室外占比87%的可见光与近红外线阻隔能力较弱(通常仅能反射15%左右),从而导致大量太阳辐射热穿透玻璃进入室内形成高温聚热的温室效应,也就是大众常说的“闷热玻璃”。
1. 触感温凉现象与室内聚热效应的具体剖析
当太阳50%-60%的辐射热(可见光+近红外线)穿透高透光Low-E中空玻璃进入室内,辐射热量被室内家具、地面、墙面等吸收后,释放和被转化为远红外线产生的二次热辐射,导致室内温度持续升高,导致热聚积效应使室内形成“温室效应”。足可证明因Low-E膜层无法有效阻隔可见光和近红外线,玻璃本体的热量吸收量大幅减少,才使室内侧玻璃呈现触感温凉——该特征并非隔热有效,反之是大量太阳辐射热已进入室内空间的负向表征。
2. 核心性能局限与适用场景判定(依据GB/T 36261-2018及行业实测数据)
单一Low-E中空玻璃的核心热工特征如下,其性能局限决定了适用场景的特殊性:
• 太阳得热系数(SHGC)通常超过0.45-0.58,意味着45%以上的太阳热量可穿透玻璃直接进入室内;
• 单独使用难以满足夏热地区外窗系统的强制性遮阳和隔热要求难以满足的同时,夏季工况下空调能耗更会显著偏高,成为高耗能“闷热玻璃”;
• 仅适用于冬季采暖场景,意通过反射室内远红外线实现锁住室内聚热和实现保温功能。甚至在某些高热地区不如聚热和散热快的普通白玻更能让室内感到舒适。
【配图3:单一Low-E中空玻璃剖面热流示意图】

(图注:箭头清晰展示热流路径——可见光+近红外线大量穿透Low-E中空玻璃→加热地板、家具、墙面→室内二次辐射热积聚→玻璃内表面温凉但室内闷热,直观呈现“室内高温聚热”原理)
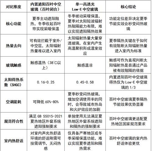
五、两类产品热工表现与节能性系统性对比
为直观呈现内置遮阳百叶中空玻璃(百叶闭合)与单一Low-E中空玻璃的核心差异,结合现行国家标准与行业实测数据,从多维度开展系统性对比,核心差异如下表:
【配图4:两类产品热工性能对比原理图(左右分栏)】

(图注:左栏为内置遮阳百叶中空玻璃,标注“玻璃温热→热量拦在室外→室温低→节能高效”;右栏为单一高透光Low-E中空玻璃,标注“玻璃温凉→热量进入室内→室内高温聚热→能耗偏高”,视觉化强化认知差异)

六、认知偏差根源解析
行业及终端用户对两类产品的认知偏差,本质误以为“保温”即“隔热”的概念等同混淆,叠加错误的“温热与温凉”感官判定方式,导致对产品真实节能效果的误判,具体根源分为两点:
1. 概念边界模糊:Low-E中空玻璃的核心价值为冬季采暖聚热和保温,属于阻隔室内热量向室外流失的被动式节能技术,夏季时难以阻隔太阳辐射热进入室内形成温室效应;内置百叶系统的核心价值为夏季遮阳隔热和冬季收起百叶帘后实现Low-E采暖保温功能,属于从源头阻断和冬季引入室外热源的主动式调节温度的节能技术,还可灵活调节室内采光,二者节能逻辑与适用场景截然不同。
2. 判定依据错误:如以“玻璃表面触感温度”替代“室内实际得热”,将背离建筑热工学“热量是否进入室内”的核心节能判定准则,属于典型的感官层面认知误区——即玻璃温凉不等于室内不聚热,玻璃温热也不等于隔热失效。
七、最优节能方案与核心结论
1. 全气候最优节能方案:Low-E中空玻璃+内置遮阳百叶相结合的复合型产品系统
结合两类产品的核心优势,构建Low-E中空玻璃+内置遮阳百叶复合型外窗系统,可实现夏热冬冷/夏热冬暖地区的全气候节能,该方案同时满足GB 55015-2021与GB/T 42786-2023《建筑遮阳热舒适、视觉舒适性能分级及检测方法》要求,为行业公认的全季节高性能节能解决方案,核心优势如下:
• 夏季:放下百叶,全波段遮阳阻热,实现源头断热,玻璃温热但室内凉爽,空调能耗降至最低;
• 冬季:收起百叶,依托Low-E膜层的远红外反射特性,锁住室内热量,提升被动式采暖和保温效率;
• 日常:通过百叶帘的升降和调光,能灵活调节室内采光、温度与隐私,兼顾实用性与舒适性,增加用户体验和节能建筑销售亮点。
2. 核心结论
①内置遮阳百叶中空玻璃百叶闭合状态下,室内侧玻璃温热是太阳辐射热被有效阻隔于室外的科学现象,并非隔热失效,而是高效节能、源头断热的正向体现;
②单一Low-E中空玻璃室内侧玻璃温凉,是大量太阳辐射热已穿透玻璃进入室内的隔热失效表现;
③建筑外窗节能选型应遵循“夏季遮阳实现隔热,冬季采暖同时保温”的核心原则,以太阳得热系数(SHGC)、遮阳系数(Sc)、传热系数(K值)等标准热工参数为科学评判依据,结合气候分区严谨科学的选择适配的玻璃及遮阳系统,才是实现国家倡导双碳目标的正确做法。
结语
建筑节能是双碳目标下的时代命题,建筑外窗作为建筑能耗的核心节点,其选型抉择关乎人居舒适与能源效能的双重实现。内置遮阳百叶中空玻璃以“源头断热”的科学逻辑,打破了“玻璃温凉即隔热”的行业认知误区,将主动遮阳与被动保温完美融合,为夏热冬冷、夏热冬暖地区的建筑节能提供了高效解决方案;拨开感官认知迷雾,厘清保温与隔热核心边界,以科学参数为尺、以气候特征为据,在方寸之间诠释绿色建筑的深层内涵,让科技赋能人居,以科学践行双碳,绘就建筑与自然和谐共生的美好图景。
参考文献
[1] GB 55015-2021 《建筑节能与可再生能源利用通用规范》
[2] JG/T 255-2020 《内置遮阳中空玻璃制品》
[3] GB/T 42786-2023《建筑遮阳热舒适、视觉舒适性能分级及检测方法》
[4] GB/T 36261-2018 《建筑用节能玻璃光学及热工参数现场测量技术条件与计算方法》
[5] 内置百叶中空玻璃窗遮阳与传热性能实验研究
[6] 内置百叶中空玻璃热工性能模拟与实测分析
[7] GB/T 2680-2021 《建筑玻璃 可见光透射比、太阳光直接透射比、太阳能总透射比、紫外线透射比及有关窗玻璃参数的测定》
网址:源头断热才是关键 内置遮阳百叶VS单一Low-E玻璃热工解析 https://nwjj.cn/news/view/6935
相关内容
可瑞爱特高端智能光伏电控遮阳百叶中空玻璃 智领双碳时代,重塑全球建筑节能新标杆论中国节能建筑的核心突破:以活动式遮阳破解认知误区
拨开传动比迷雾:内置百叶玻璃结构的真相与抉择
新华强玻璃郑鉴:”玻璃自爆“可以预防,消费者选购门窗玻璃产品要理性决策
阳耀系统门窗:从源头到终端,以全链条实力诠释门窗匠造
富轩全屋门窗打响门窗行业“反内卷”第一枪,连甩两款“899性能王炸”新品!
走进意博门窗硬核工厂:揭秘一扇高性能门窗的科技密码与财富机遇
“十大品牌”博仕门窗:用爱滋养的产品才可靠!
汉诗门窗|冬季冻透屋?锁温抗寒双在线,南北湿冷严寒全hold住!
格绿朗维拉遮阳百叶篷荣获广交会CF奖银奖,以创新设计重塑户外生活美学

